手机欠费停机别急,用微信能充话费了
手机欠费停机别急,用微信能充话费了
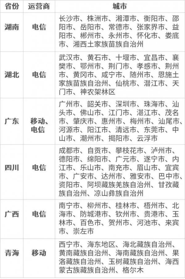
手机欠费停机,没了信号,如何充话费?求好心人帮忙,冲到超市蹭WiFi?近日,腾讯对外宣布,手机停机没网也能充话费,目前湖南省的电信用户都可以使用该服务。
微信支付和三大运营商共同谋划打造一个专门针对手机停机用户提供的线上自助缴费通道——微信支付绿色缴费通道,真正做到随时随地充值。

在手机停机之后,或者停机的同时,运营商会给用户发一条短信,并提供一个链接,引导用户到“绿色缴费通道”里面通过微信支付缴费。
如果用户没能收到短信,打开浏览器访问网站,过去欠费状态下什么都看不到,而现在只要保持数据流量开关打开,也会马上跳转到“绿色缴费通道”web页面上来。
那么重点来了,这个超贴心功能到底怎么用?其实,只需要5步,就可告别突然停机失联的绝望。充值流程为,
1、用户停机后收到运营商短信,短信中有进入绿通Web页面的地址。点击进入;2、确认订单信息;3、进入微信支付,并通过支付验证;4、充值完成页面提示;5、微信支付验证。
目前该服务已支持电信、移动、联通三大运营商。全国100+城镇都可以使用啦。记者了解到目前湖南省的电信用户都可以使用该服务了。预计年底上线数量超过20家,覆盖用户量过亿。

潇湘晨报记者陈张书