迪趣网

​接近外资水平,英华特:涡旋压缩机龙头,国产替代势头强劲

点击: 来源:迪趣网
摘要:接近外资水平,英华特:涡旋压缩机龙头,国产替代势头强劲 (报告出品方/分析师:国金证券 满在朋 李嘉伦) 1、国内涡旋压缩机龙头,经营业绩高速增长 1.1 国内涡旋压缩机龙头,

接近外资水平,英华特:涡旋压缩机龙头,国产替代势头强劲

(报告出品方/分析师:国金证券 满在朋 李嘉伦)

1、国内涡旋压缩机龙头,经营业绩高速增长

1.1 国内涡旋压缩机龙头,客户资源优质丰富

公司是国内涡旋压缩机龙头,出货量内资品牌第一。公司成立于11年,主要产品为涡旋压缩机,涵盖热泵、商用空调、冷冻冷藏、电驱动车用四大系列。

根据公司招股说明书,公司于13年实现涡旋压缩机批量生产,是国内第一家实现量产的涡旋压缩机企业,成功打破外资垄断。截至22年底公司累计实现涡旋压缩机出货量112万台,出货量为内资品牌第一。22年公司涡旋压缩机国内市占率为5.59%,仅次于五大外资品牌,位居国内第六。

公司客户资源优质丰富。

国内客户方面,公司在热泵领域客户包括格力电器、无锡同方、正理生能、芬尼克兹、中广电器等,商空领域客户包括四川长虹、奥利凯、浙江国祥、泰恩特、欧博空调、宁波惠康等企业;海外客户包括全球知名商用压缩机品牌恩布拉科、泰康,以及世界知名商用车空调系统供应商博格思众等公司。

商空应用增长迅速,1H23已成第一大业务板块。

公司业务以商用空调应用和热泵应用为主,18年以来,二者合计收入占比保持在75%左右。其中,商用空调应用增长较快,18-22年收入由0.49亿元增长至1.68亿元,CAGR为36.1%。1H23公司商用空调应用实现收入0.95亿元,同比增长50.6%,收入占比提升至38.5%,已成为公司第一大业务板块。

1.2 公司收入高速增长,毛利率稳步提升

收入维持高速增长,归母净利润显著修复。

1)收入端:18-22年公司收入由1.92亿元增长至4.48亿元,CAGR为23.56%;23年前三季度公司实现收入4.04亿元,同比+25.05%,保持较高增速。

2)利润端:18-22年公司归母净利润由0.21亿元增长至0.70亿元,CAGR为35.91%。22年受益于原材料价格缓解+高毛利率的海外业务占比提升,归母净利润同比+44.5%。

公司境外毛利率较高,1H23内外销毛利率分别为21.86%和40.97%,1H23海外业务收入占比提升至36.22%,带动综合毛利率提升至28.78%。1-3Q23,公司综合毛利率达28.85%,归母净利润实现0.63亿元,同比+38.44%。

销售、管理费用管控良好,研发费用率呈提升态势。

18-22年,公司销售费用率由6.58%下滑到2.39%,管理费用率由4.85%下滑到3.08%,控费能力良好。1-3Q23公司管理费用率提升到4.05%,主要系人员费用、产品认证费用,工厂搬迁费及搬迁后新厂的办公费用增加所致。1-3Q23公司研发费用率达4.45%,较22年底提升1.03pct。

2、涡旋压缩机外资垄断国内市场,公司国产替代势头强劲

2.1 涡旋压缩机性能优良,外资品牌垄断国内市场

涡旋压缩机属于容积式回转压缩机,主要适用于轻型商用场景。

压缩机是一种用来压缩气体,借以提高气体压力的工作机械。涡旋压缩机是一种容积式回转压缩机,压缩部件由动、静涡旋盘组成。其工作原理是利用动、静涡旋盘的相对公转运动形成封闭容积的连续变化,实现压缩气体的目的。

按制冷量差异,压缩机主要分为家用(5HP及以下)、轻型商用(5-40HP)、大中型商用(40HP-150HP)、特大型商用及工业制冷(150HP-300HP)四大类。目前基本形成了“家用低功率场景转子式、活塞式为主,轻商场景涡旋式为主,大中型商业领域涡旋式、螺杆式、半封式活塞差异化竞争、特大型商业和工业场景离心式为主”的市场格局。其中,涡旋式压缩机主要用于轻型商用空调、热泵及冷冻冷藏设备。

涡旋式压缩机技术先进,性能表现优良。

涡旋压缩机是技术先进的第三代压缩机,与转子式、活塞式相比,涡旋压缩机基本不会出现高压气体从低压泄露的问题,且低环温时制热能力下降小,在能效比、噪音比、振动比方面表现优良,且零部件数量较少,结构简单,具有可靠性高和成本较低的优势。

在我国的轻型商用(5~40HP)市场,存在涡旋压缩机、活塞压缩机和转子压缩机三种技术路径。其中,涡旋压缩机为主导技术路径,转子压缩机制冷量的优势范围最大为7HP。

1)涡旋压缩机:广泛应用于3-40HP市场,其中3-5HP低制冷量区间和转子压缩机并存竞争。由于变频技术的采用,转子压缩机的制冷量扩展到7HP,7HP以上转子压缩机成本优势较小,为涡旋压缩机主导市场。

2)转子压缩机:因转子压缩机随着压缩腔体变大时噪声和振动问题愈加突出,因此转子被广泛使用的产品制冷量偏小。在轻型商用市场,转子主要参与5HP商用空调场景,部分参与5HP采暖热泵和热水热泵场景,不参与5HP热泵烘干场景和冷冻冷藏场景,零星参与6-7HP的市场,7HP以上的市场很少触达。

3)活塞压缩机:由于余气容积导致能源效率不高,往复式运动导致振动和噪音两项指标难控制,所以主要适用于5-40HP的低温制冷场景(-25℃至-80℃),如肉类保鲜库、医药、疫苗冷库等。

涡旋压缩机逐步向大匹数发展,未来有望逐步抢占螺杆压缩机应用市场。

随着涡旋压缩机技术不断进步,涡旋压缩机逐步向7HP以上大匹数发展,国内市场涡旋压缩机大匹数机型占比逐年提升。

根据公司公告,16-21年国内0-7HP涡旋压缩机销量占比由67.3%下滑至42.2%,7HP以上占比由32.7%提升至57.8%。

根据电器微刊,目前广州日立、艾默生等公司逐步研发大匹数涡旋压缩机,并且通过并联的方式实现对小功率螺杆压缩机应用市场的逐步替代。

我国涡旋压缩机市场规模已突破百亿元。

根据公司招股说明书披露,18-22年我国涡旋压缩机市场规模从94.16亿元增长至101.99亿元,CAGR为3.65%,整体增速较为稳健。22年部分客户延缓采购计划,销量较21年同比下滑7.2%至435万台。1H23我国涡旋压缩机销量223万台,同比+7%,已恢复增长。

涡旋压缩机技术壁垒高,外资品牌具有先发优势。涡旋压缩机技术壁垒包括:

1)设计难度大:涡旋压缩机是一门交叉学科,产品的研发涉及几何学、力学、机械、材料等多学科知识。

2)生产加工工艺复杂:产品零部件包括铸铁、铸铝、粉末冶金等;材料成形包括机加工、铸造、冲压、焊接等多种方式。

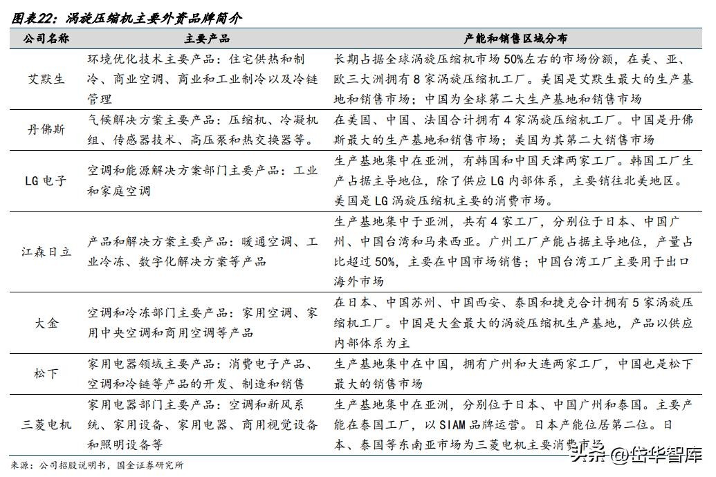
3)产品非标准化:不同企业的结构设计方案、零部件尺寸、品类、制造工艺以及产品的应用特点等存在诸多差异。美系、欧系、日韩系企业涡旋压缩机起步较早,拥有40余年技术和经验积累,长期处于行业领先地位。

外资品牌垄断国内市场,国产替代空间广阔。根据公司招股说明书,22年国内涡旋压缩机市场销量前五名分别为艾默生、江森日立、大金、丹佛斯、松下电器,合计市场占有率达80.3%,国产替代空间广阔。22年公司国内市占为5.59%,位居国内第六。

2.2 商空应用高速增长,大客户拓展潜力十足

直销模式持续突破客户,商空应用高速增长。因空调厂商专业度相对较高,采购量相对较大,公司采取直销模式以更加贴近市场、服务客户。21年公司新增空调直销客户泰恩特、浙江国祥、长虹空调,三家合计采购720万元。22年公司前五大商空直销客户新增采购1427万元,同比+71%。18-22年公司商用空调应用收入由0.49亿元增长至1.68亿元,CAGR为35.78%。1H23公司商用空调应用收入0.95亿元,同比+50.56%,维持较高增速。

18-22年公司在国内商空领域市占持续提升。根据公司招股说明书,随着公司品牌影响力提升,18-22年公司空调应用涡旋压缩机国内市场销量由3.12万台提升至9.05万台,CAGR为30.50%,国内市占率从0.73%提升至2.59%。

此外,我们认为公司未来有望通过进入格力、美的供应链体系进一步提升国内市场占有率。

为什么认为公司可以在商空领域进入格力、美的供应链?

1)美的、格力年采购量大、自给率低:根据公司招股说明书,除公司之外,格力子公司凌达和美的子公司美芝实现了涡旋压缩机量产,且二者以内部供应为主。除此之外,国内暂无第四家有影响力的内资涡旋压缩机厂商。根据公司公告,美的和格力的涡旋压缩机年采购量分别约70万台和33-35万台,而美芝、凌达21年涡旋压缩机产量分别约16.8万台、6万台,不能满足自身需求,且远落后于公司21年产量23.72万台。

2)美的、格力采取多供应商策略:美的和格力作为成熟的商业机构,始终保持多供应商策略。我们以家用空调领域的转子压缩机为例,根据华经情报网统计,21年美芝、凌达转子压缩机国内市占率分别为48.2%和22.6%,合计达70.8%,海立股份市占率为14.5%,位列国内第三。美的和格力自建了较大的转子压缩机产能,但行业第三大厂商海立股份仍进入了格力电器的供应链体系。

根据公司公告,格力电器持续向海立股份采购,20年以来每年的交易规模均在10亿元以上。因此,我们认为即便在美芝和凌达量产涡旋压缩机的情况下,公司也仍然有良好的机会可以进入美的和格力的供应链并取代其中外资品牌的份额。

3)已在热泵领域达成合作:根据公司公告,21年公司已在热泵应用领域向格力供货实现销售收入1458万元,并已经向美的送样。因此,我们认为公司未来有望凭借技术、产量优势,将供货产品由热泵应用拓展至商用空调应用领域。

进入格力、美的供应链能为公司带来什么?

1)短期:收入增速带来较大增长弹性:以公司21年进入格力热泵供应链体系为例。公司21年在热泵领域实现收入1.74亿元,同比增长34.08%。其中,向格力电器供货1458万元,若剔除向格力供货影响,公司21年在热泵应用领域收入增速将下降为22.84%,因此,我们预计公司未来进入格力、美的供应链体系有望为公司收入带来较大的增长弹性。

2)长期:较为稳定的采购需求:我们仍以转子压缩机领域的海立股份为例,根据海立股份和格力电器公告,海立于17年成为格力电器的关联交易方,17年格力向海立采购原材料10.74亿元,且近年来格力电器向海立股份的原材料年采购额基本保持在20亿元左右。考虑到格力、美的在涡旋压缩机领域较低的自给率,未来有望为公司带来较为稳定的年采购量。

3)品牌力提升:格力、美的供应商的身份为公司未来开拓其他客户带来更大的竞争力。

综合考虑公司未来品牌影响力提升,以及新客户的不断开拓,我们预计23-25年公司商用空调应用涡旋压缩机收入有望保持较高增速,23-25年收入分别为2.27/3.22/4.48亿元,分别同比增长35.1%/41.8%/39.1%。

2.3 受益下游行业扩容,公司热泵、冷冻冷藏领域市占稳步提升

热泵领域:我国热泵市场规模稳定增长,20-22年市场容量从151亿元增长232亿元,CAGR为24%。

1)热泵采暖:受21年煤价上涨、煤改电政策,22年能源危机等因素影响,20-22年热泵采暖市场规模增长迅速,CAGR为29.8%。

2)热泵热水:随着工厂、学校宿舍生活用水、医院新建和改造项目增多,20-22年热水热泵市场规模CAGR达14.4%。

3)热泵烘干:受益地方政府推进“烟叶烤房电代煤”计划、粮食烘干机械的补贴,20-22年烘干热泵市场规模CAGR达35.8%。随着下游热泵市场扩容,18-22年我国热泵应用3HP以上涡旋压缩机市场规模由12.04亿元提升至15.62亿元,CAGR为6.7%。

公司热泵应用产品不断丰富,国内市占稳步提升。

公司于13年率先发布高温热水用压缩机,14、15年为河南烟草烘干项目提供4000+台热泵烘干专用压缩机,实现规模化场景应用。

18年公司瞄准商用“煤改电”热泵采暖市场并进一步开拓热水及烘干项目,产品知名度不断提升。

21年,公司进入格力电器热泵供应链体系,实现批量供货。

18-22年公司热泵应用收入由0.96亿元增长至1.73亿元,销量由5.71万台提升至10.22万台,CAGR均达16%。

国内市占率从18年的9.61%提升至22年的18.80%,并在20-22年连续三年稳居行业第二。

未来随着国内热泵市场持续扩容以及公司在热泵采暖、热水、烘干等下游领域的全面应用,公司国内市占率有望稳步提升。

冷冻冷藏领域:根据艾媒咨询统计,伴随着居民消费升级与线上经济高速发展,我国冷链物流行业市场规模稳步增长,22年冷链物流市场规模达6371亿元,18-22年CAGR为20%,预计25年将达到8686亿元。伴随着我国冷链物流行业市场扩容,我国冷冻冷藏应用3HP以上涡旋压缩机市场规模稳步增长,18-22年CAGR为8%。

受益行业扩容,公司冷冻冷藏应用收入持续提升。

公司于13年率先发布侧重冷冻冷藏应用的圣菲系列产品,逐步丰富产品矩阵,后受益于冷柜冷库等应用市场规模扩大和农产品保鲜等应用场景拓展,市场需求不断增长。

18-22年公司冷冻冷藏应用收入由0.47亿元增长至1.04亿元,CAGR达22%。国内市占率从18年的10.49%提升至22年的15.99%,并在20-22年连续三年稳居行业第二,仅次于行业龙头艾默生。

国产替代全面推进,公司国内市占稳步提升。

18-22年公司国内业务收入由1.61亿元提升至3.15亿元,CAGR为18.3%。

15-1H23国内前五大外资品牌市占率由96.1%下降至78.2%,公司国内市占率由2.24%提升至5.59%,22年公司市占率位居国内第六,仅次于国内前五大外资品牌。

未来随着公司在商空、热泵、冷冻冷藏等领域应用的全面推进,我们预计公司23-25年国内市占率分别为6.6%、7.6%、8.8%,国产替代势头强劲。

3、公司积极开拓海外市场,海外收入增长显著

海外市场增长显著,1H23海外收入占比达36%。公司近年来逐步开拓海外市场:

1)通过直销+经销模式开拓印度等增量市场;

2)通过OEM或者经销模式,凭借中国制造的高性价比优势积极参与欧洲、南美、北美等存量市场。

18-22年公司海外业务收入由0.31亿元提升至1.32亿元,CAGR为43.6%。1H23公司海外业务实现收入0.92亿元,同比+111%,收入占比提升至36.22%。

增量市场

印度作为公司海外主要增量市场,有两大优势:

1)制冷压缩机市场增速较高:根据佰世越(BSRIA)预计,21-26年印度地区空调和冷冻冷藏领域制冷压缩机CAGR分别为10.2%和6.4%,市场规模增速较为领先。

2)竞争格局、贸易环境较优:根据公司招股说明书,印度本地没有涡旋压缩机工厂,主要从中国和泰国进口,且对华贸易政策较为稳定,无高关税和歧视性关税等贸易壁垒,关税税率较为稳定。

积极开拓印度市场,18-22年收入CAGR为271%。

公司从16年起积极开拓印度市场,19年取得较大突破,优质客户开始批量订货,全年实现收入48.6万元,同比增长718.5%。

22年公司进一步发力印度市场,向印度空调厂商Voltas销售增长533万元,向印度空调厂商Blue Star销售增长112万元,全年对印度商空市场销售规模共计增长653万元。18-22年公司在印度市场收入由5.94万元提升至1120.61万元,CAGR为271%。

存量市场

欧洲、南美和北美市场为外资品牌垄断,公司通过OEM或者经销模式参与竞争。

根据公司招股说明书,21年中资品牌在欧洲市场份额仅为1%,北美市场除艾默生、LG、丹佛斯外其他品牌合计份额仅为4.4%。

公司在欧洲、南美、北美等规模较大的存量市场,主要通过OEM或者经销模式参与竞争,逐步完善营销网络。

1)欧洲市场:公司16年成为恩布拉科斯洛伐克工厂的供应商,成为开拓欧洲市场的突破口。恩布拉科是全球知名压缩机品牌,为公司品牌在欧洲的拓展奠定基础。22年公司在俄罗斯市场新增直销客户VEZA。

2)南美市场:公司通过与当地行业中小厂商、经销商合作,并通过国内贸易商安徽服装和当地冷冻冷藏设备厂合作,切入南美空调售后市场。

3)美国市场:公司积极参加美国国际制冷展(AHR),了解不同消费群体需求,并成功开发了美国知名压缩机公司美国泰康。同时,公司积极开拓经销渠道,已与Carrier、EVERWELL等美国经销商开展积极合作。

分产品看:

1)商用空调领域:根据公司招股说明书,21年公司境外商用空调收入增长619万元,主要来自安徽服装和巴西经销商DUFRIO的销售增长。其中,21年安徽服装销售增加444万元、巴西经销商DUFRIO增加373万元。22年公司对俄罗斯商用空调市场销售规模增长3081万元,主要系俄罗斯市场受相关利好政策带动,其制造业逐步开始转型升级,空气源热泵、空调等新型环保节能设备需求量持续增长。

2)冷冻冷藏领域:21年境外直销业务和经销业务收入均快速增长。直销客户方面,公司为国际知名压缩机厂商恩布拉科、美国泰康提供OEM服务。21年公司对恩布拉科实现销售2401万元,较20年增长1047万元;对经销商安徽服装实现销售2969万元,较20年增长604万元。

得益于公司在海外市场的全面布局,18-22年公司在欧洲、南美、北美市场市场收入CAGR分别为56.9%、128.8%、18%,整体保持高速增长。

公司海外竞争力持续提升,预计25年公司全球市占提升至2.6%。

随着公司在印度等增量市场以及欧洲、南美、北美等存量市场的逐步开拓,公司全球竞争力不断提升。根据公司招股说明书,19-21年公司涡旋压缩机全球市占率从1.0%上升至1.4%,市场竞争力不断增强。

随着海外销售网络的进一步完善,我们认为未来公司在海外市场有望保持较高的收入增速,全球市占率预计将稳步提升。

根据公司招股说明书,18-22年全球涡旋压缩机销量CAGR为2.1%,增长较为稳健,假设23-25年全球涡旋压缩机市场销量增速保持在2.1%,我们认为公司全球市占率有望分别达到1.8%、2.1%、2.6%。

4、产品性能已接近外资水平,募投项目提升研发、盈利能力

4.1 掌握涡旋压缩机核心技术,产品性能已接近外资水平

多名高管曾任职艾默生,生产研发经验丰富。公司高管团队多有海外龙头艾默生工作经验,任职岗位覆盖研发经理、设计经理、产品经理、高级销售等多种类型。

艾默生是涡旋压缩机全球龙头,在涡旋压缩机领域深耕多年,生产研发经验丰富,21年全球份额高达53%。公司高管团队的任职经历有助于公司顺利推动涡旋压缩机研发、生产、销售等全业务流程。

公司重视研发投入,涡旋式压缩机率先打破外资垄断。

根据公司招股说明书,20-22年公司研发费用由0.1亿元提升至0.15亿元,研发费用率由3.32%提升至3.42%,研发人员占比在16%左右,保持在较高位置。

得益于长期技术研发,公司成为国内第一家在涡旋式压缩机产品上打破外资垄断、实现批量生产并向市场持续稳定供货的内资企业。

涡旋盘设计、生产难度大,公司掌握涡旋型线设计等八项核心技术。

涡旋盘由动静两个涡旋盘的叶片互相啮合按照相同的基圆半径做平动,同时动静涡旋盘的涡旋齿互相贴合,是涡旋式压缩机最核心的零部件。涡旋型线的轮廓度、涡旋叶片与基准平面的垂直度、粗糙度等加工精度是涡旋盘加工的难点。

公司通过自主技术研发和积累,掌握了涡旋压缩机型线设计、加工等八项核心技术。

在保障核心部件加工精度的同时,也提高了涡旋加工的加工效率,涡旋加工的精度达到同行的涡旋加工精度水平。

公司产品性能已接近外资水平。对压缩机产品推广销售影响较大的指标包括:制热效率、振动、噪音和运行范围。其中,制热效率决定产品是否节能,振动和噪音会影响到产品的舒适性,运行范围会影响到客户产品的使用范围。根据公司招股说明书,公司上述四项指标已接近外资水平。

公司采取“追跟定价”的定价策略,产品定价一般在行业龙头艾默生(谷轮)同性能产品的价格基础上,根据制冷量、运用场景、产品特点下浮10%-20%左右。因此,与同行业公司同性能产品的售价相比,公司产品的性价比优势显著。

4.2 募集资金6.56亿元,进一步提升研发、盈利能力

23年公司IPO发行1463万股,发行价51.39元/股,共募集资金6.56亿元,主要用于1)新建年产50万台涡旋压缩机项目;2)新建涡旋压缩机及配套零部件的研发、信息化及产业化项目;3)补充流动资金。项目达产后有利于公司扩大产能,整体升级涡旋压缩机产品,进一步提升研发实力。

“铝代铜”+自建电机产线,募投项目助力提升盈利能力。

根据公司招股说明书,公司采购的原材料主要包括电机、涡旋铸件毛坯、润滑油、壳体、曲轴等五大类,其中电机占比近年来保持在45%以上。因此,电机价格变动对公司盈利能力影响较大。

为控制成本,公司:

1)从21年开始逐步采用铝线电机驱动的涡旋压缩机产品,降低成本较高的铜的使用量。根据公司招股说明书,公司计划在两年内,推动约50%的机型配置铝线电机。

2)募投项目中“年产 80 万套(台)涡旋压缩机配套电机、涡旋零部件项目”计划建设配套电机生产线,随着项目的实施预计公司将逐步实现涡旋压缩机配套电机的自主化生产,降低生产成本,增强公司盈利能力。

5、盈利预测与估值

5.1 盈利预测

收入、毛利率预测:

1)热泵应用:

营业收入:20-22年我国下游热泵市场容量由150.9亿元提升至232.0亿元,CAGR为23.99%。涡旋压缩机在烘干市场的应用正处于拓展阶段,近些年实现快速发展,20-22年我国烘干市场年销售额由1.3亿元增加至2.74亿元,CAGR为45.2%。随着涡旋压缩机在各场景应用的不断增加,预计热泵应用涡旋压缩机销量有望持续提升。

公司凭借产品性价比及技术优势有望持续提升热泵领域市占率,预计23-25年公司热泵应用涡旋压缩机收入分别为1.82/1.96/2.11亿元,分别同比增长5.3%/7.6%/7.4%。

毛利率:20-22年公司热泵应用毛利率分别为29.0%/18.6%/19.3%,其中21年有所下滑主要系大宗原材料涨价以及公司新进入格力电器供应链、产品定价较早、原材料涨价后未重新进行价格谈判所致。

22年受产品提价策略,热泵系列30匹产品放量出货影响,毛利率小幅提升。

根据iFinD,23年钢铁类大宗商品价格指数相比22年有所回落,因此我们预计公司未来热泵应用涡旋压缩机毛利率有望稳中有升,23-25年分别为20.0%/20.0%/20.2%。

2)商用空调应用:

营业收入:21、22年我国中央空调市场规模分别为1232/1286亿元,分别同增25.4%/4.4%。下游空调行业持续增长带动了涡旋压缩机行业的发展。

22年公司加大了海外空调市场的开拓力度,全年实现销量8.57万台,同增29%。

未来随着公司品牌影响力的提升、对外销售的持续增长,以及对直销客户开拓力度的加大,公司商用空调应用涡旋压缩机有望保持较高增速,预计23-25年收入分别为2.27/3.22/4.48亿元,分别同比增长35.1%/41.8%/39.1%。

毛利率:20-22年公司商用空调应用毛利率分别为27.3%、19.7%、27.1%,21年有所下滑主要系大宗原材料涨价所致,22年随着商用空调应用30匹平台销售规模的扩大以及境外销售的提高,公司毛利率恢复至27.1%。考虑到下游商用空调市场较为成熟,市场竞争较为充分,且下游客户采购量较为集中,议价能力较强,预计23-25年公司商用空调应用毛利率分别为29.0%/28.0%/27.0%。

3)冷冻冷藏应用:

营业收入:根据艾媒咨询统计,18-22年我国冷链物流行业市场规模稳步增长,CAGR为20%。伴随着我国冷链物流行业市场扩容,我国冷冻冷藏应用3HP以上涡旋压缩机市场规模稳步增长,18-22年CAGR为8%。

公司在冷冻冷藏领域积极参与海外竞争,近年来不断突破恩布拉科、美国泰康等客户。1H23公司冷冻冷藏领域实现收入0.65亿元,同比增长46.6%。随着公司在冷冻冷藏应用领域品牌优势以及规模效应的突显,预计公司23-25年冷冻冷藏应用涡旋压缩机收入分别为1.5/2.0/2.6亿元,分别同比增长47%/31%/28%。

毛利率:20-1H23公司冷冻冷藏应用毛利率分别为37.5%/30.2%/35.2%/38.8%,21年公司冷冻冷藏应用毛利率下降7.27pcts,主要系21年原材料价格上涨导致平均单位成本上升所致。23年在原材料成本价格趋稳下我们预计公司未来冷冻冷藏应用毛利率保持平稳,23-25年稳定在38.3%。

4)电驱动车涡旋应用:

营业收入:根据产业在线,16-20年我国驻车空调内销规模由13.1万台增加至62.5万台,CAGR为47.8%;根据公司问询函回复,预计21-28年重卡驻车空调市场容量、新能源车市场容量CAGR分别3.0%、20.6%。

汽车市场的快速发展,有望带动电驱动车用涡旋需求的增加。20-22年公司相关产品销量分别为0.84/1.09/0.47万台。22年因博格思众及公司针对部分前期型号进行研发升级,预计23年量产上市,导致电驱动车用涡旋销售规模有所减少。

未来随着募投项目逐步达产以及产品研发升级完成量产上市,预计23-25年公司收入分别为0.14/0.19/0.24亿元,分别同比增长408%/33%/31%。

毛利率:20-22年公司电驱动车用涡旋毛利率分别为24%/18%/24%,由于电驱动车用涡旋仍处于小批量出货阶段,订单量不足导致单位成本较高,毛利率整体偏低。

一方面,公司目前主要凭借向博格思众供货打开电驱动车用涡旋市场,议价能力目前相对较弱;另一方面,随着公司“年产20万台(套)新能源汽车用涡旋压缩机”项目的投入与运行,规模效应预计将会得到彰显,综合考虑预计23-25年公司电驱动车用涡旋毛利率将保持稳定,均为25%。

费用率预测:

1)销售、管理费用率:18-22年,公司销售费用率由6.58%下滑到2.39%,管理费用率由4.85%下滑到3.08%,控费能力良好。随着未来几年公司业务体量扩张,规模效应逐步凸显,预计23-25年公司销售费用率为3.1%/3.0%/2.9%、管理费用率为4.0%/3.9%/3.8%。

2)研发费用率:考虑公司未来将在大匹数涡旋压缩机以及新能源汽车用涡旋压缩机等领域保持较高的研发投入,预计研发费用率将呈小幅增长,23-25年分别为4.2%/4.3%/4.3%。

综上,我们预计23-25年公司收入5.76/7.36/9.39亿元,归母净利润为0.92/1.25/1.61亿元。

5.2 估值

公司是国内涡旋压缩机龙头,产品覆盖热泵、商用空调、冷冻冷藏、电驱动车用涡旋四大领域。

我们选取国内压缩机领域的东亚机械、开山股份和汉钟精机作为可比公司,预计23-25年公司收入为5.76/7.36/9.39亿元,归母净利润为0.92/1.25/1.61亿元,对应PE为35X/26X/20X。

考虑到公司在涡旋压缩机领域的国内龙头地位,给予公司23年45倍PE,对应目标价71.13元/股。

6、风险提示

技术研发不及预期风险。涡旋压缩机技术壁垒高,外资品牌具有先发优势,我国企业起步晚,技术相对落后,若未来关键技术研发进展不及预期,将影响公司国产替代节奏,导致公司营收增速不及预期。

新客户拓展不及预期风险。公司21年已经进入格力热泵应用涡旋压缩机供应链,并积极开发其他新客户,若未来新客户拓展进展不及预期,将影响公司收入增速稳定。

转子压缩机替代风险。近年来随着变频技术的采用,转子压缩机的制冷量扩展到7HP,如果转子压缩机进一步挤占涡旋压缩机市场空间,将影响公司收入稳定。

汇率波动风险。18-1H23公司海外业务收入占比由16%提升至36%,海外业务占比稳步提升,如果未来汇率出现较大波动,将影响公司业绩稳定。

——————————————————

报告属于原作者,仅供学习!如有侵权,请私信删除,谢谢!

报告来自【远瞻智库】

相关文章

    ​学校办学章程

    ​学校办学章程

    ​“一夜暴富”成过去式?英石行业出路在何方?

    ​“一夜暴富”成过去式?英石行业出路在何方?

    ​湘江之战——红军长征第一战到底有多惨烈?

    ​湘江之战——红军长征第一战到底有多惨烈?

    ​在中国,哪些城市才是名副其实的“古都”?

    ​在中国,哪些城市才是名副其实的“古都”?

    ​废都 第三十五章 贾平凹

    ​废都 第三十五章 贾平凹

    ​重新打量今天的西部!

    ​重新打量今天的西部!

    ​大国海盗:林凤

    ​大国海盗:林凤

    ​二战日本军衔解读

    ​二战日本军衔解读

    ​万字长文,奏响领导者进化三部曲

    ​万字长文,奏响领导者进化三部曲

    ​出监前,服刑人员要经历这些事情

    ​出监前,服刑人员要经历这些事情

    ​西华大学宜宾校区开学了!

    ​西华大学宜宾校区开学了!

    ​史上最全的山海经异兽图,中国古代的牛鬼蛇神

    ​史上最全的山海经异兽图,中国古代的牛鬼蛇神

    ​盘点院校前身之荆楚理工学院

    ​盘点院校前身之荆楚理工学院