最新消息:暂停机动车尾号单双限行措施,执行原来的限号规则
最新消息:暂停机动车尾号单双限行措施,执行原来的限号规则
保定最新限行措施改了,暂停执行单双号限行措施!大家首先要知道,这是个好事情,因为现在路上很滑,骑电动车也非常冷,公交车还不好等,取消有利于咱们的出行,所以就别再想那些什么改不改的了,只要有利于百姓就是好的。
保定市大气污染防治工作领导小组办公室
关于暂停实施主城区机动车单双号限行措施的通告
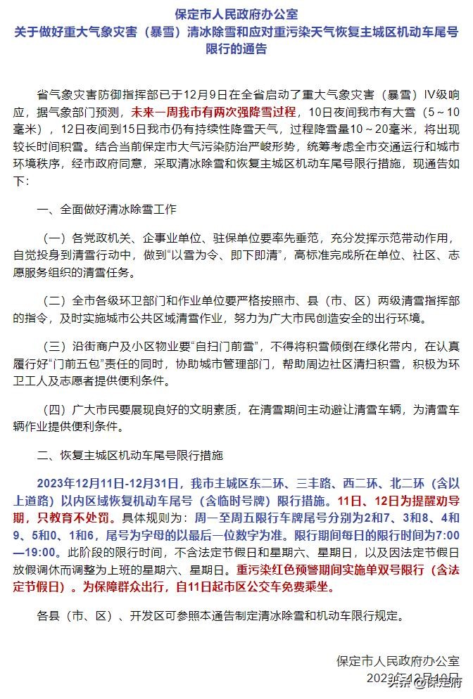
根据最新气象条件变化,决定暂停实施原定主城区12月21 日启动的单双号限行措施,仍按12月10日保定市人民政府办公室《关于做好重大气象灾害(暴雪)清冰除雪和应对重污染天气恢复主城区机动车尾号限行的通告》规定,执行两个尾号限行措施。
特此通告。

2023年12月11日-12月31日 主城区机动车尾号限行

目前渠道得知,该信息还是比较靠谱的。部分官媒,已经发出了通知,大一点的官媒发稿子需要三审以上,审核流程慢所以发得比较慢。

所以大家安心吧,明天只要不是限行的两个尾号,都可以正常出行,不放心的也可以等等日报晚报那些官媒,他们虽然不快,但是可能真的比我们这些自媒体靠谱一些。
