破产重组!上汽红岩还能翻身吗?
破产重组!上汽红岩还能翻身吗?
近日,关于上汽红岩即将破产重组的消息不胫而走。
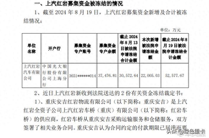
动力新科8月20日晚间公告,截至8月19日,上汽红岩募集资金合计被冻结5.26亿元。上汽红岩被冻结的资金金额已经超出账户的实际余额,其募集资金账户总共余额为3.75亿元。据了解,被冻结的募集资金用途为“新一代智能重卡”项目建设和“智慧工厂”项目尾款的支付。

目前,中信银行、上海浦东发展银行已采取财产保全和资产查封措施。业内关于上汽红岩面临重组的传闻随之流出。
曾经,“斯太尔”等产品闪耀一时,一度享有“三汽”的赞誉,如今却走向破产重组的道路,上汽红岩究竟遭遇了什么?当过往辉煌不在,上汽红岩又将何去何从?
想了解业界专业人士的见解,请莅临由电车资源主办的“2024中国新能源重卡运营大会”,大会将于2024年12月14日在广州隆重举行,届时将有众多行业专家、精英及专业权威人士出席,诚邀您莅临参与交流。
曾经的辉煌岁月
1965年,四川汽车制造厂(上汽红岩前身)正式破土动工,我国第一个重型卡车品牌就此诞生。此后十几年,红岩不断研制出新车型,为我国的发展做出了突出贡献。
1983年,红岩仿制德国曼3320系列卡车,自主试制研发出CQ30290 18吨公路用载重车,填补了当时国内18吨级重卡空白,第一辆民用重卡走向市场。

国内现有的汕德卡、陕汽曼车型等,红岩是最早引进的。此时的红岩堪称行业翘楚,技术和研发实力国内一流。
想了解更多关于重卡行业的技术发展情况,请莅临由电车资源主办的“2024中国新能源重卡运营大会”,大会将于2024年12月14日在广州隆重举行,届时将有众多行业专家、精英及专业权威人士出席,诚邀您莅临参与交流。
尤其在世纪初,红岩在自卸车市场的地位几乎无人能敌,当时的“金刚黄”广受市场欢迎,在很长一段时间内都是自卸用户的首选车型。

可以说,在长达半个世纪的发展历程中,上汽红岩始终肩负振兴民族工业的历史使命,为改变新中国“缺重”局面以及夯实我国重型货车工业制造的基础做出了特别的贡献。
股权重组求新生
随着时间的推移,市场环境的变化以及竞争的加剧,上汽红岩似乎遇到了前所未有的挑战,不得不寻求新的发展道路。
2007年,重庆重型汽车集团有限责任公司与上汽集团、意大利依维柯商用车公司共同投资成立上汽依维柯红岩商用车有限公司,上汽集团与依维柯对等地共同持有67%股权。然而,合资后的红岩内部管理问题凸显,各方明争暗斗不断,企业的发展并不如人意。

2007—2015年,红岩的市场占有率一路下滑:2007年市场占有率4.9%,2008年市场占有率4.1%,2009年市场占有率3.2%,2010年市场占有率3.3%……2015年市场占有率1.6%,合资9年间市场占有率下滑3.3个百分点。
2016年,红岩再度进行股权重组,上汽集团增资成为红岩最大控股股东,依维柯股权下滑。此后,红岩便以工程车、特种车为核心业务,在载货车、牵引车领域未有显著突破。然而,从2020年开始,市场环境发生变化,工程车需求下降,红岩的危机出现,库存车积压大量资金。

2021年,依维柯退出,上柴股份(即动力新科前身)全资并购上汽依维柯红岩商用车有限公司,并更名为上汽红岩汽车有限公司。但据资料显示,2022年和2023年,动力新科相继亏损16亿元、24亿元,加上今年上半年亏损6.9亿元,累计在两年半的时间内,动力新科的亏损总额接近47亿元。其中最主要的原因可能是来自重卡业务的严重下滑,矛头指向了上汽红岩。
想知道如何有效规避资金风险,请莅临由电车资源主办的“2024中国新能源重卡运营大会”,大会将于2024年12月14日在广州隆重举行,届时将有众多行业专家、精英及专业权威人士出席,诚邀您莅临参与交流。
销量表现欠佳
近年来,随着国内经济形势变化,在低运价、低收益、低需求的市场环境下,全年的终端需求迟迟得不到提升,重卡车企和货车司机均叫苦不迭,生存变得格外艰难。对于上汽红岩而言,企业发展仿佛步入“寒冬”。
据绿色重卡统计(仅统计上险数,不含底盘、出口数据),1-9月,我国重卡总销量为43.7万辆。其中,上汽红岩在过去九个月中仅销6166辆,市占率为1.41%。

在年初,上汽红岩总经理杨汉琳曾宣布,红岩今年全年的销售目标是3万辆。从当前其销量表现来看,完成率仅五分之一,基本提前宣告了年度目标流产。
另外,在2020年前后,新能源重卡市场初露端倪之际,上汽红岩的新能源重卡销量一度占据领先地位。然而,上汽红岩未能持续把握机遇,以致于在今年1-9月期间,国内新能源重卡累计销量达到48963辆,上汽红岩的表现却显得黯淡,仅位列第14位。真可谓“起了个大早赶了个晚集”,令人不禁感叹。

终端销售下滑的同时,重卡产业链整体经营压力也显著增加。由于重卡经销商回款延迟,长期应收账款增加,导致计提的信用减值损失上升。同时,尽管国内重卡行业的资产负债率普遍较高,但上汽红岩由于应收账款回收延迟以及有息负债较高,其资产负债率超过了行业平均水平。
结语
在商海沉浮中,企业的兴衰更替如同一部波澜壮阔的史诗,其中不乏辉煌与荣耀,但同样也充斥着挑战与失败。当一家企业从巅峰滑落,其历程往往充满着复杂性,揭示了市场规律、管理决策、产品创新等多方面因素的交织影响。
有人预测,在上汽红岩的经营状况无法得到有效改善的情况下,动力新科或将无力继续对上汽红岩继续提供资金支持,最终只能“止血”,对上汽红岩实施破产重组。
面对往昔辉煌的消逝,上汽红岩的未来充满了不确定性。进行破产重组后,其能否绝地重生,迎来新转机?让我们拭目以待。
想要了解如何提高企业竞争力,在竞争中立于不败之地,请莅临由电车资源主办的“2024中国新能源重卡运营大会”,大会将于2024年12月14日在广州隆重举行,届时将有众多行业专家、精英及专业权威人士出席,诚邀您莅临参与交流。