提前批次录取有哪些学校和专业?附院校名单(2025参考)
提前批次录取有哪些学校和专业?附院校名单(2025参考)
每年高考都有一批特殊的院校和专业需要在提前批报考,如公安军警院校、招飞行员的院校、定向士官招生院校、小语种专业等。
其中定向士官院校因为性质特殊,主要面向专科生招录,招生院校共计48所,包含武汉船舶职业技术学院、武汉交通职业学院、江苏海事职业技术学院等。
本期我们就来看看提前批录取的学校和专业有哪些,并附上院校名单,以供2025届考生参考。

提前批次有哪些学校和专业?
提前批招生类别主要为:军事院校、武警院校、公安院校;部分院校的小语种专业;公费师范生、公费医学生、公费农学生(定向类);航海类专业;民航招飞;部分小语种专业。
下面我们分别进行说明:
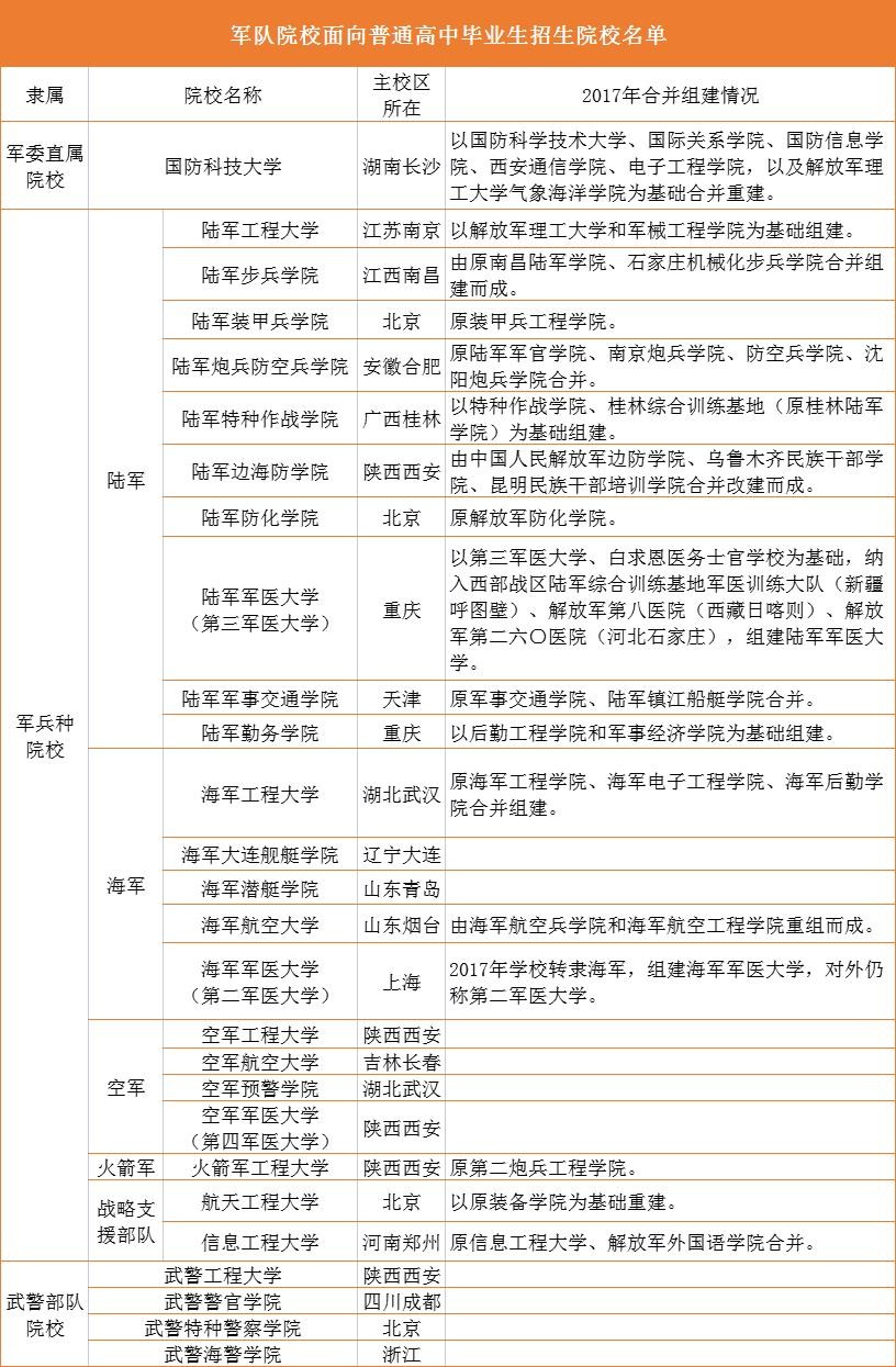
第一类,军队院校
军校在高考招生的学校总共27所,这类院校,绝大多数录取是一本以上的学生。具体有:

第二类,公安政法类院校
这类学校毕业就不包分配了,进入公安司法系统要考,但是难度会比社会考生小一些,有部分学校在二本以上都可以报考,还有一部分省属专科层次的警校,但是大多数仅面向本省招生。

第三类,公费师范生
公费师范生包括国家公费师范生和地方公费师范生,前者招生院校为教育部六大师范院校——北京师范大学、华东师范大学、东北师范大学、华中师范大学、陕西师范大学和西南大学。而地方公费师范生院校则是指本省的师范类大学。
毕业之后,国家公费师范生原则上应回到生源地就业,但也可以自愿到中西部经济欠发达地区任教;而地方公费师范生则需要回到本省的乡镇农村小学从事教育工作。
第四类,航海类专业
包括航海技术、轮机工程专业等。这些专业在天津理工大学、大连海事大学、大连海洋大学、上海海事大学、浙江海洋大学、集美大学、武汉理工大学、广东海洋大学、重庆交通大学、烟台大学、北部湾大学、宁波大学等院校都有提前批次录取。
注:该类专业的就业方向多为出海航行,建议女生慎重报考。
第五类,空军、海军、民航三大招飞
这些招飞院校主要培养飞行员,因为对体检要求极为严格,所以也放在提前批次。空军飞行员在空军航空大学接受全日制本科学习教育,海军飞行员则在海军航空大学就读。
民航的招聘院校有中国民用航空飞行学校、北京航空航天大学、南京航空航天大学、中国民航大学滨州学院、沈阳航空航天大学、上海工程技术大学、南昌航空大学、黑龙江八一农垦大学、安阳工学院、烟台南山学院等。

第六类,小语种
其中包括部分学校的外语类专业。
这些学校包括北京外国语大学、上海外国语大学、北京语言大学、北京第二外国语学院、四川外国语大学等。在报考时,没有其他特别要求,但需要注意的是,有一些冷门的小语种可能就业市场比较狭窄。
第七类,特殊类型院校
包括外交学院、国际关系学院、北京电子科技学院、上海海关学院等。这些学校对政治素质的考核要求比较高,并不属于包分配就业或进入体制内的范畴,毕业后还需要参加相关考试。
第八类,港澳学校
包括香港中文大学、香港城市大学、香港中文大学深圳等。这些学校师资雄厚,校园环境优美,就业前景良好,但是因为分数要求较高,且学费昂贵,所以报考难度较大。
第九类,定向军士(士官学校)
这些学校主要面向高职高专层次招生,定向培养部队士官。对成绩并没有太高的要求,适合有意向到部队发展的同学,具体学校包括:

第十类,医学定向生
也叫免费医学生。这些学生都是定向培养的,且有户籍限制,毕业后需要在基层服务至少六年。招收免费医学生的高校一般是本省的大学。
第十一类,综合评价
这些学校采用特殊的招生方式,例如上海纽约大学。不同的学校要求不尽相同,通常需要参加校测,并在此基础上进行择优录取。