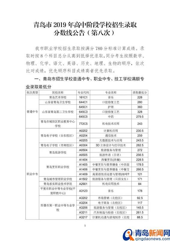
青岛中考第8次录取分数线公布 280分上青岛卫校 2025-03-04 12:58 点击: 来源:迪趣网 摘要:青岛中考第8次录取分数线公布 280分上青岛卫校 青岛新闻网7月27日讯(记者 于泓)今天上午,青岛市招考院发布第八次中考分数线,青岛卫校口腔修复工艺专业最低录取分280分,各中专 青岛中考第8次录取分数线公布 280分上青岛卫校青岛新闻网7月27日讯(记者 于泓)今天上午,青岛市招考院发布第八次中考分数线,青岛卫校口腔修复工艺专业最低录取分280分,各中专学校录取分数线如下:····· 相关标签: 上一篇:快讯!开封清明上河园景区面向全国游客免门票!免票时间长达一周 下一篇:做人不能丢掉的10个底线
快讯!开封清明上河园景区面向全国游客免门票!免票时间长达一周 快讯!开封清明上河园景区面向全国游客免门票!免票时间长达一周 大河报·豫视频记者 张超 进入8月,我省各文化类景区纷纷推出惠民政策,备受游客关注。今日,记者从开封清明上... 2025-03-04 12:55:56
涨价了!苹果iPhone 7系列屏幕更换价格 涨价了!苹果iPhone 7系列屏幕更换价格 目前在苹果的技术支持中,就能够看到iPhone 7与iPhone 7 Plus的屏幕维修或更换的费用。其中iPhone 7的屏幕更需要支付2688元,相较iPhone 6 Plus或iPhone 6... 2025-03-04 12:53:42
沁园春·塞北的雪 沁园春·塞北的雪 沁园春·塞北的雪 一一听殷秀梅大气、深情演绎《我爱你,塞北的雪》 犹记当年,负芨而西,望眼为开。过五台山麓,苍松凝翠,滹沱河畔,劲草将衰。厚土高天,秋... 2025-03-04 12:51:27
你知道什么是三无产品吗? 你知道什么是三无产品吗? 你知道什么是三无产品吗?三无是指无生产日期、无质量合格证以及无生产厂家,按照法律规定,销售散装食品,也需要在食品的外包装上印制有生产日期、... 2025-03-04 12:49:12
181010 新专先行曲《Give Me A Chance》MV油管播放量突破200万 181010 新专先行曲《Give Me A Chance》MV油管播放量突破200万 10日,张艺兴第三张个人专辑《梦不落雨林/NAMANANA》的先行曲《Give Me A Chance》MV油管播放量在北京时间凌晨两点突破200万,点赞量... 2025-03-04 12:46:57
(体育)(5)篮球-科比球衣退役 (体育)(5)篮球-科比球衣退役 新华社照片,洛杉矶,2017年12月19日 (体育)(5)篮球——科比球衣退役 12月18日,科比的8号、24号球衣被高高悬挂在斯台普斯中心球场上。 当日,前... 2025-03-04 12:44:42
苹果手机如何激活卡贴 苹果手机如何激活卡贴 1、卡贴与电信卡插入手机,选择cdma3G (如果你的电信卡是3G卡),或者选择cdma4G(目前只有美版sprint,日版au 和softbank三个机型支持电信),然后点“接受”,完... 2025-03-04 12:42:27
今天12月19日芮城圣天湖冬季门票优惠正式开启 今天12月19日芮城圣天湖冬季门票优惠正式开启 芮城圣天湖实行冬游门票半价政策的公告 亲爱的游客朋友们: 为回馈广大游客,从2019年12月19日起至2020年1月19日止,圣天湖景区实行门票... 2025-03-04 12:40:12
崩溃大陆蝴蝶剑配方怎么获得 蝴蝶剑配方收集方法 崩溃大陆蝴蝶剑配方怎么获得 蝴蝶剑配方收集方法 1、把祖母手下4个人的任务做完就给你图纸。 2、挖会亮的暗水晶,晚上会亮那种,看运气得到,挖了很久才可以集齐,也可以去找有... 2025-03-04 05:02:07
4月10日起石家庄乘动车可直达烟台 4月10日起石家庄乘动车可直达烟台 从4月10日起,石济高铁将新增3对直通动车组列车,首次延伸直达烟台和荣成方向。石济高铁新增的这3对直通动车组列车为石家庄—荣成D1621/2次、石家... 2025-03-04 04:59:52
「MD PHOTO」 Lovelyz成员柳秀静参加MBC M《show champion》节目直播 「MD PHOTO」 Lovelyz成员柳秀静参加MBC M《show champion》节目直播 韩国女团 Lovelyz成员柳秀静在京畿道参加了MBC M《show champion》节目的直播。 金成真/图 版权所有Mydaily禁止转载... 2025-03-04 04:57:37
《地狱少女》真人电影爆全新剧照 暗黑氛围不寒而栗 《地狱少女》真人电影爆全新剧照 暗黑氛围不寒而栗 真人版电影《地狱少女》公开了新的剧照。这次公开的剧照主要展示了玉城Tina饰演的主人公阎魔爱,桥本爱实饰演的骨女,乐驱饰... 2025-03-04 04:53:07
英语小词分享-Stand a chance 英语小词分享-Stand a chance stand a chance [stænd ə tʃɑ:ns] 有可能成功;有机会获得 To stand a chance (of doing something) means to have the possibility of succeeding or achieving something. EXAMPLES 1. The driver didnt... 2025-03-04 04:50:52
医院职工改编《到武汉去》燃爆朋友圈 医院职工改编《到武汉去》燃爆朋友圈 医院职工改编《到武汉去》燃爆朋友圈 新闻来源:河北工人报日期:20-02-20 05:47:03 本报讯(记者杨磊涛 通讯员陈宗义)“给你稳稳的幸福,去抵... 2025-03-04 04:48:38
王一博关晓彤亲密照曝光,两人共饮一瓶饮料,网友去鹿晗微博评论 王一博关晓彤亲密照曝光,两人共饮一瓶饮料,网友去鹿晗微博评论 我们看到关晓彤跟王一博的亲密照片里面,不乏一些深情对视的戏码,看起来让人觉得好像是偶像剧才会出现的桥段... 2025-03-04 04:46:23
王猛:中国男篮有优势但打不出来 这场其实是可以赢的 王猛:中国男篮有优势但打不出来 这场其实是可以赢的 直播吧2月25日讯 早些时候结束的一场男篮亚洲杯预选赛,中国男篮在客场73比76不敌日本男篮。比赛结束后,篮球评论员王猛在社... 2025-03-04 04:44:08
权志龙IG粉丝突破1000万!成首位达到这一记录的亚洲男艺人 权志龙IG粉丝突破1000万!成首位达到这一记录的亚洲男艺人 26日权志龙的IG粉丝数突破了1000万。成为第一位达到这一记录的亚洲男艺人。展现了作为韩流偶像的超高人气。 而此前在亚洲... 2025-03-04 04:41:53
来一组鹿晗古装扮相,鹿公子眼里都是戏 来一组鹿晗古装扮相,鹿公子眼里都是戏 明眸皓齿,儒雅清俊;陌上人如玉,公子世无双 鹿晗的颜值的确没话说,确实好看, 一起期待剧的播出吧! 大家记得关注我!... 2025-03-03 21:01:38
韩国男团BIGBANG新曲 《花路》今日下午发布 韩国男团BIGBANG新曲 《花路》今日下午发布 韩国男团BIGBANG的新曲 《花路》将在今天下午发布。 BIGBANG的经纪公司YG娱乐今天上午在官方博客启动了《花路》的发售倒计时并公布了一张宣... 2025-03-03 20:59:23
facial什么意思 facial什么意思 facial什么意思 face,脸、面。 ial,常见的形容词后缀,更多例子还有:residential, partial, editorial, etc. facial,脸上的、面部的,facial也是名词,意思是面部美容护理。 学单词... 2025-03-03 20:57:08
炎亚纶汪东城不和原来是真的爱过? 炎亚纶汪东城不和原来是真的爱过? 在飞轮海还是集体活动的时候,炎亚纶就经常被传和汪东城不和,后来炎亚纶也很坦诚的在公开场合说过自己和团员汪东城不是朋友,虽然火药味很... 2025-03-03 20:52:39