北京日报对诺奖的锐评很正确,但是呢
北京日报对诺奖的锐评很正确,但是呢
诺奖颁奖都过去一周了,但争吵还在继续。
现在北京 · 日报出了一篇文章叫:《拿没拿洋奖,都不是定义中国发展水平的指标》

这文章显然是要进行锐评的。
从标题和摘要来看,无非是说些车轱辘话,再嘱咐我们保持平常心,好像没问题啊。

但网友不这么看。

无论是抖音、知乎、还是小红书上,都觉得北京 · 日报是吃不到葡萄说葡萄酸了,嫉妒别的国家拿诺奖拿得多。

甚至还刷起了那个梗:与其提升自己,不如贬低他人。
反正在他们看来这篇文章写得有问题。
那北京 · 日报到底写了什么呢?
因为多年来我们没拿诺奖,很多人就吐槽中国的科研体制不行。
就这个话题,北京 · 日报写了这篇文章,还开门见山地说诺奖评的不到位。
自然科学奖上就有三个不到位。
评选标准存在争议。
评选结果存在 " 时差 "。
评选理念存在分歧。
文学奖、和平奖、经济学奖的问题也很突出。
而我们的模式是以应用为导向、集中力量办大事的模式,近些年来科技日新月异,这时候还拿本就不客观的诺奖,来讽刺中国科研体制的人,别有用心。

文章写了 2000 字,有数据有例子,并且在呼吁不唯诺奖的结尾中升华了主题。
但仔细看的话,这种论证上有一些瑕疵。
我们先看最关键的对自然科学奖的分析。
说评选标准存在争议,理由是不人道治疗手术都能被评上,跟物理学不直接相关的都能被评上。
其实诺贝尔在遗嘱中说要 " 奖励那些在物理学、化学、生理学或医学领域,为人类作出最重要的发现或发明的人 "。
这话是所有评奖的起点,后续的评选细也都围绕它展开。
当然偶尔几次选错,确实容易让人印象深刻。
接着看,说评选结果存在 " 时差 ",理由是评价几十年的成果,跟当下科技发展水平关系不大。

我不知道 " 诺贝尔获奖人所做出代表性工作与获奖时的平均时间差为 16.1 年 " 这个数据哪里来的。
最近十年这数据来到了 26 年,未来这个滞后期还会不断延长。

而且,说别人评奖评的都是几十年前的,谈自己成果又表示几十年后才孕育,这措辞是不是不太统一呢。

更别说,一会儿时间差是 "16.1 年 ",一会儿又到了 " 几十年 " 呢,这是在致敬倪萍大姐的四舍五入算法吗?

但这还不算最离谱。
最离谱的是说评选理念存在分歧,理由是诺奖是几个人评出来的,这几个人根本不了解那些很大规模的学术成果,忽视了那些集体智慧。

首先,咬文嚼字的看,诺奖自始至终都是奖给个人的,而不是集体智慧的成果的。
这点写在了阿尔弗雷德 · 诺贝尔的遗嘱里,也是每次大家关心具体颁给谁的原因。(上面我们也提到过颁奖理由)

其次,诺奖从来没说过要评价当时当下最重要的成果,因为它奖励的是最重要的,而不是最紧要的。
基本上,自然科学奖的争议不是这个成果该不该拿,而是怎么还没给那个成果;
又或者怎么是甲学者拿,而不是对这个成果贡献更大的乙学者呢。
那为啥诺奖颁不了最紧要的呢?
因为要用时间验证,光是各大洲、多个地方全面验证这个成果的独创性和共贡献性就至少花掉了好多年时间。
比如前面北京 · 日报举例的前脑叶白质切除术从出现到得奖用了 14 年,明显短于平均获奖滞后期。又花了 20 年才被各国弃用,弃用原因除了伦理因素,还包括严重副作用、无效性、有替代药等等。
所以北京 · 日报和我们一般读者都犯了一个错误:开上帝视角。
就像现在我们觉得爱因斯坦的狭义相对论出来后就该马上拿奖,缓发都非常过分,但很长时间里,科学家都拿它当假说一样看,因为需要时间来验证。
而且,随着人类科学技术的发展,成果越来越多,那被选上就要排队。排着队也越来越长,那拿奖的滞后期就一而再再而三地增加。
再次,评委会人少是遵从遗嘱的体现。
诺奖评委会机制一般是 5 人委员会,有几个奖项,就有几个委员会而已,但一个委员会有 5 人。
人少确实可能评出不客观的成果,但人多评出来的就没问题吗?
而且,你骂诺奖颁得不全面,那多少有点冤枉。
诺贝尔自然科学奖就三个,每次只奖励给一个成果。
而根据教育部最新发布的《普通高等学校本科专业目录》,中国理工科共分为 40 多个专业大类。这么一比,当然覆盖不全了。
很多专业大类上,我们技术世界领先,也有突出贡献的发明发现,这都够多少个诺奖了,但它天然地不在诺奖评委的眼里。
这不怪我们,也不怪诺贝尔奖。毕竟 1896 年去世的诺贝尔怎么预见得了 130 年后世界科技的情况呢?
其他方面也如此。
本质上,这个奖是诺贝尔掏钱请人来领,和那套自己花钱买奖不一样。这样情况下,诺奖评委会完全可以想颁给谁就给谁。
你觉得它不公正,那是诺奖文化所导致的。
而对于影响深远的诺奖文化,我们深陷其中,也并不无辜。
试想一下这样的场面。
一个乒乓球运动员,摆在他面前的是全运会冠军和奥运会冠军,他更需要哪个?
答案肯定是奥运会冠军。
虽然从竞技难度而言全运会最难打,因为奥运会限制中国运动员数量,全运会才是集齐全世界最会打平乒乓球的人的大舞台,有胆你就来。
然后我们再类比一下诺奖。
一所高校,摆在它面前的是诺贝尔自然科学奖得主,和最近产出惊人成果的市级人才,它更想引进哪位呢?
答案无一例外会是前者。
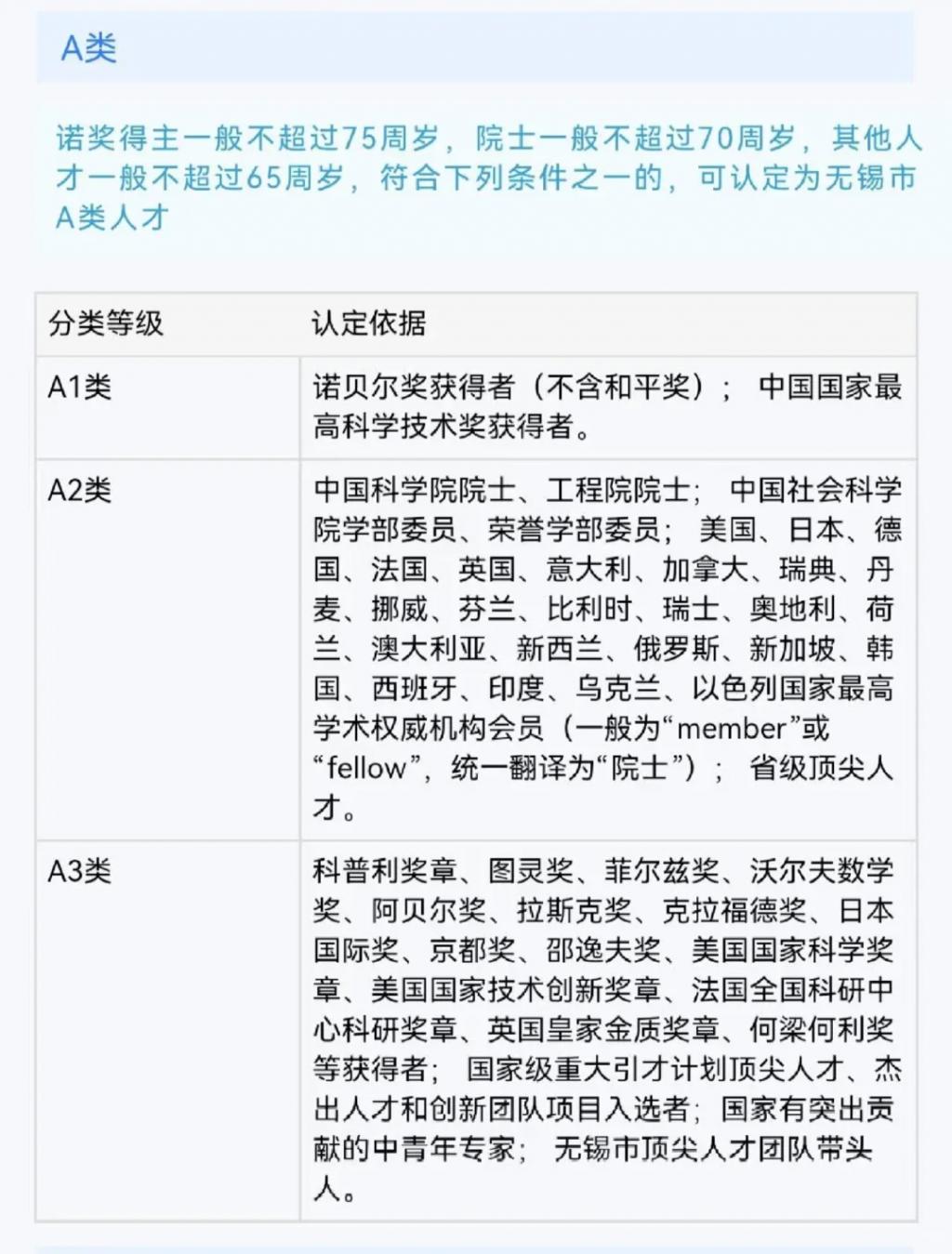
像无锡 A 类人才评选中,哪怕号称计算机领域诺奖的图灵奖,和号称数学领域诺奖的菲尔茨奖,都排在省级顶尖人才之下,侥幸和市级人才坐一桌。

但诺贝尔奖始终是第一档的。

你能说当地不懂诺奖颁发滞后期吗?
同样,中国的高校最欢迎诺奖,你能说最懂科学的这批人不懂吗?他们不知道引进高龄得主可能花大代价只赚个吆喝吗?
你一定要劝人别唯诺奖,应该去劝那些给诺奖得主狂发钱的单位,不该把话说给网友听。
要不另辟蹊径,咱们也设立一个旗鼓相当的大奖。
要追问就要追问为啥我们热衷诺奖。
答案是它能激励人们的创新精神。
因为之前的教训不断告诉我们,原创比微创新重要多了,后者才容易被卡脖子。
而在高校眼里,引进诺奖得主还一举多得:让师生看到学校对学术的支持,甚至能让诺奖得主牵线搭桥,获得更多科研资源。
最好让诺奖得主带着团队来,并给中国师生传帮带。
说白了,引进诺奖得主是一个释放学术氛围友好的信号。所以哪怕他们来当花瓶,讲讲小时候作为垫底差生长大了逆袭这种鸡汤故事,也有人愿意当冤大头。
其实不只是中国,世界上所有国家所有大学都多少会唯诺奖论。
因为对科技的崇拜刻在人类骨子里了。
而且再怎么说,北京 · 日报之前也是点赞过诺奖含金量的。

所以我觉得北京 · 日报的文章粗看没有问题,只是细看的话毛病挺多。
其实媒体算好的,因为有的科学家情绪上头了。
著名生物学家饶毅最近写文章表示,25 年后的中国诺奖数量将赶超日本。

从今年开始,年均 1.5 个才可以实现这个目前看来 " 口出狂言 " 的目标了。
但这个前提是未来日本不拿一个诺奖。
哪个可能,我们都只好拭目以待了。
我们的强大固然不需要别人的证明,但如果你是因为自己没拿奖而出言不逊,那只会显得不体面。
网友也只会加剧某种刻板印象,每年反复吐槽:
" 刘亦菲什么都好,唯一缺点就是她的男友不是我,如果她有我这样的男友,那她就完美了。"
" 在足球和诺奖领域,吹牛和剽窃毫不管用。"
因为大家觉得 2025 年了,得讲科学了吧。
可是讲科学不是念台词,左耳进右耳出,而是说尊重科学。