浙江嵊州一男子酒驾被拘留期间死亡,上级督察部门介入,律师:合规与履职过程
浙江嵊州一男子酒驾被拘留期间死亡,上级督察部门介入,律师:合规与履职过程是重点
据澎湃 . 新闻消息,浙江省嵊州市的刘女士反映,6 月 18 日,其叔叔刘某火在嵊州市拘留所拘押期间死亡。8 月 21 日,澎湃 . 新闻从嵊州市公安局了解到,目前上级督察部门已经介入,跟当事人也正在妥善对接中。
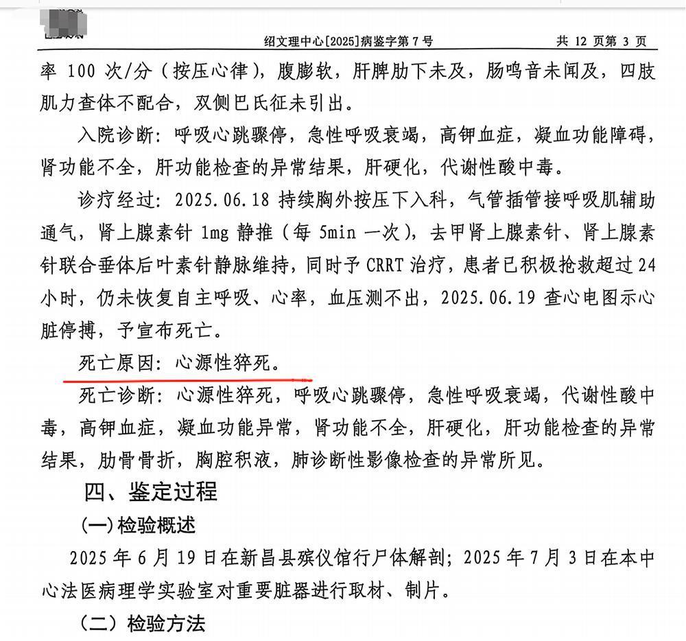
据绍兴文理学院司法鉴定中心出具的司法鉴定意见书显示,刘某火因酒后驾驶违法行为被嵊州市公安局作出行政拘留处罚。6 月 18 日晚突发不适,送嵊州市中医院抢救无效,于次日宣告死亡。

△司法鉴定意见书
1970 年 6 月出生的刘某火未婚无子女,现阶段与一名女友同居;其事后事宜由侄女刘女士处理。澎湃 . 新闻从刘女士处获悉,嵊州市公安局向家属通报称刘某火系 " 心脏猝死 "。刘女士提供的尸检报告复印件显示,结论为 " 心源性猝死 "。

△门诊病历
根据家属提供的 6 月 17 日嵊州市第五人民医院出具的门诊病历记载,主诉:睡眠差,手抖等 3 天;现病史:患者于 3 天前因为酒驾目前在拘留所,睡眠差,入睡困难,走来走去,手抖、嘴巴抖,有时候有胡言乱语,认为妻子(编者注:实为其女友)跟哥哥在他身边。有拘留所民警送患者来院门诊。既往史:不详。
体格检查显示:嘴巴抖动明显,存在幻听,称耳边听到翁翁声音,有幻视,认为可以看见妻子(编者注:实为其女友)及哥哥,睡眠差,入睡困难,行为异常等。刘某火被诊断为 " 酒精所致的残留性和迟发性精神病性障碍 "。
据此,刘女士根据《拘留所条例》第十九条质疑称,根据条例规定,拘留所发现被拘留人 " 患有精神病或者患有传染病需要隔离治疗的 " 等情形,应当建议拘留决定机关作出停止执行拘留的决定,但家属并未收到相关通知。
澎湃 . 新闻从相关渠道了解到,6 月 3 日 13 时左右,刘某火因酒驾被交警查获。6 月 5 日,其血样被送往绍兴文理学院司法鉴定中心检测,6 月 11 日鉴定书出具。6 月 13 日在完成体检后,公安机关对其作出行政拘留 13 天的处罚,当晚返回同居女友家中。6 月 14 日,刘某火被正式开始执行拘留。6 月 17 日刘某火出现手抖、自言自语等症状,拘留所医生建议前往嵊州市第五人民医院检查。当日下午,经医院检查后,医生为其开具两盒药物,随后其被送回拘留所,继续执行拘留。
事发后,在家属的要求下,警方与刘女士等人共同观看了监控视频,刘女士用笔记载:6 月 18 日 4 时 46 分,刘某火在监室倒地;47 分,倒地抽搐;50 分,呼叫同监室人员查看;4 时 56 分 56 秒,监室医生进入;4 时 58 分 28 秒,民警将其抬走;4 时 59 分,医务人员开始实施心肺复苏。
刘女士向澎湃 . 新闻表示,在律师介入后,家属在嵊州市中医院复印了部分病历资料及尸检报告;但至今未取得拘留通知书,导致其程序无法进一步进行。

△家属查看监控后记录的施救过程
警方的上级督查具体督查什么内容?督查程序将如何进行?国家 " 双千计划 " 法学专家、芙蓉律师事务所主任陈平凡介绍,主要是督查执法程序合法性,健康检测与医疗救助义务履行情况,信息系统与家属权益保障等内容。具体而言,包括以下几个方面。
一是执法程序合法性核查。行政拘留决定依据:核查公安机关对刘某火的酒驾处罚是否符合《道路交通安全法》第 91 条、《公安机关办理行政案件程序规定》第 167 条,重点审查血液检测报告送达时限(6 月 11 日出具鉴定书至 6 月 13 日作出拘留决定是否符合法定期限)、拘留决定书是否依法送达家属等。
拘留执行程序:依据《拘留所条例》第 10 条,审查拘留所是否对刘某火进行入所健康检查、是否存在隐瞒既往精神病史的情形。
二是当事人的健康监测与医疗救助义务履行情况。精神病性障碍的处置合规性:根据《拘留所条例》第 19 条,督查部门需核查拘留所是否在 6 月 17 日医院诊断刘某火为 " 酒精所致残留性和迟发性精神病性障碍 " 后,依法向公安机关建议停止执行拘留。未启动该程序可能构成行政不作为。
急救措施及时性:比对监控时间线(如倒地 4:46 至心肺复苏 4:59)与《拘留所条例》第 30 条 " 立即进行现场救治 " 要求,判断是否存在延误救治导致病情恶化。
三是信息系统与家属权益保障。拘留通知书缺失问题:督查公安机关是否违反《公安机关办理行政案件程序规定》第 168 条(拘留后 24 小时内通知家属),导致家属无法及时行使知情权与申诉权。病历与尸检报告公开:核查拘留所是否依《政府信息公开条例》向家属完整提供刘某火在押期间的诊疗记录,是否存在隐瞒关键信息的行为。
四是责任主体的履职过错排查。拘留所医务人员资质与行为:调查驻所医生是否具备精神疾病诊断资质,是否对刘某火的持续幻觉、手抖等症状疏于跟踪观察。公安机关的执法监督责任:督查上级公安机关是否对下级拘留所的日常监管存在失察,导致隐患未被及时发现。
根据《公安机关督察条例》第 9 条,上级督察部门在接到刘某火死亡线索后,应成立专项组立案调查,并向嵊州市公安局、拘留所调取全部执法记录、监控视频、医疗文书及值班日志。
医学专家组介入:委托第三方司法鉴定机构对刘某火的死亡原因、诊疗过程进行复核,重点分析 " 心源性猝死 " 与精神症状、拘留环境压力的关联性。
证据固定与听证:组织家属、涉事民警、医务人员举行听证会,比对家属提供的病历、监控记录与官方档案的差异,固定争议事实。
总的来说,上级督查的核心在于穿透 " 执法合规性—健康权保障—问责救济 " 全链条,通过程序审查、证据比对、医学复核等手段,厘清刘某火死亡事件中的执法过错与因果关系,最终实现责任追究与制度修复的平衡。
潇湘晨报记者曾永红