迪趣网

​快手王乐乐杨清柠惊动了央视,快手董事长也出来道歉了

点击: 来源:迪趣网
摘要:快手王乐乐杨清柠惊动了央视,快手董事长也出来道歉了 快手作为一款短视频社交软件,一直都很受年轻人追捧。但是快手的各种乱象也是最让人所吐槽的:比如快手小视频的色情低俗

快手王乐乐杨清柠惊动了央视,快手董事长也出来道歉了

快手作为一款短视频社交软件,一直都很受年轻人追捧。但是快手的各种乱象也是最让人所吐槽的:比如快手小视频的色情低俗化,常玩快手的朋友都知道,快手一打开,各种美女胸啊,腿啊贴满屏。有的视频更是恶意低俗挑逗:像什么“嫂子你想干嘛?”、“偷看小姨子洗澡的下场”、“要想火你得先睡我”等这类低俗标题视频比比皆是;比如各种自虐低俗直播:有人直播生吃各种死猪、灯泡糖、蟑螂、面包虫、青蛙、吃屎等等,各种大胃王自虐海吃; 更有一种乱象让各位家长坐立不安:最近快手上面一群未成年人的网络主播,严重误导未成年的恋爱观,这些主播很多小小年纪就怀孕产子,或者以征友为名各种挑逗未成年人。令人困惑的是这些各种大尺度内容,竟然被平台堂而皇之的大力推送!前天央视新闻频道就对快手的这些乱象进行了报告。

央视新闻这次集中对快手存在的:女主播未婚生子、孕妈扎堆现象、恶意传播恶俗恋爱观等进行了集中报告。在新闻中讲述了,以快手王乐乐杨清柠这对直播为典型,介绍了他们疑似未婚生子的网络历程,及所谓小哪吒的出生始末。

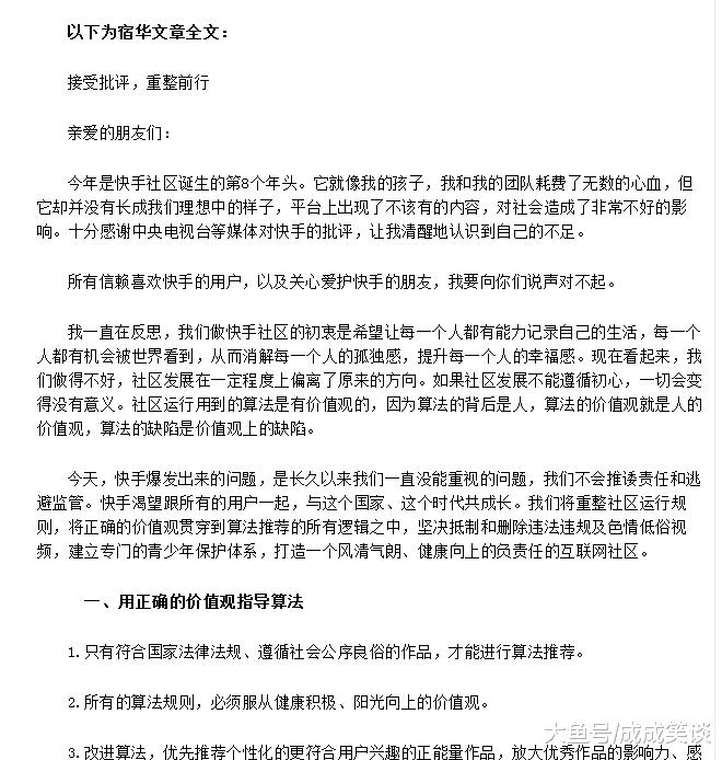
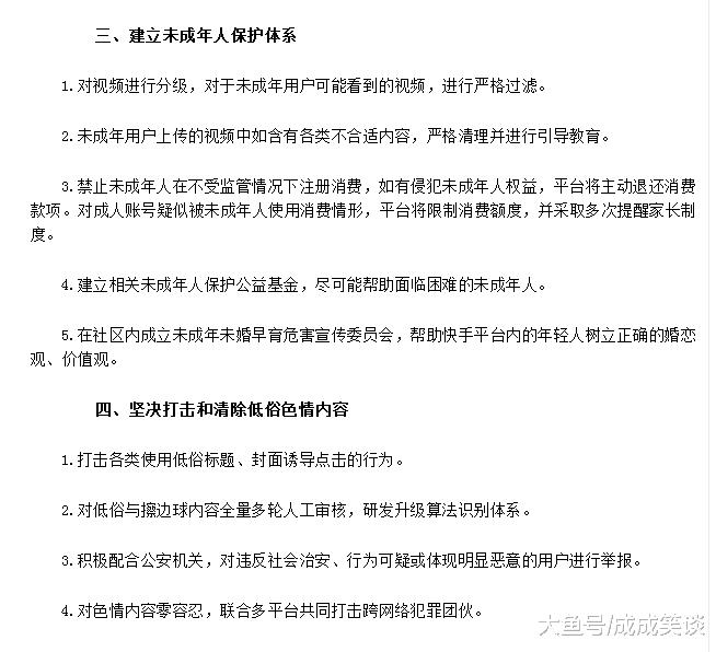
王乐乐杨清柠相信常玩快手的老铁们都十分熟悉,关于他们之间的恩恩怨怨大家也都是心知肚明。新闻曝光之后,快手董事长坐不住了,立马贴出声明向公众道歉:

快手这次声明中,重点对未成年人直播乱象和色情低俗问题,进行了重点整改,并且详细公布了具体的方法。

很多看过之后,都议论纷纷:如果央视不批评,CEO会出来道歉吗?这新闻都曝光多少天了?;“很是畸形的社会,14岁生子自豪,34岁女硕士不结婚,父亲后悔把女儿培养的太优秀,什么时候女人沦为生子的机器了?”“把那个什么杨什么柠和什么乐乐的封了吧,96老阿姨觉得没办法理解这些个玩意儿太可怕了“

不知道大家这么看这些事情?欢迎一起交流!

相关文章